Evaluation · Thought · Behavior

In "Journey to the West," Tang Sanzang uses the Tightening Spell to restrain Sun Wukong, aiding in their quest for the scriptures. However, this act inevitably strips Sun Wukong of his individuality and freedom. Today, we delve deeper into the constraints symbolized by the Tightening Spell. As modern society continues to evolve, has this type of "Tightening Spell" restraint been endowed with new meanings and values?
In today’s society, the constant flow of information has amplified the frequency of external evaluations and self-reflection. Before embarking on this work, I felt overwhelmed by the multitude of evaluation standards. Internal voices acted like invisible chains, restricting my thoughts and creativity. This modern "tightening spell" seemed inescapable, urging me to find balance amidst evaluations, internal conflicts, and actions.

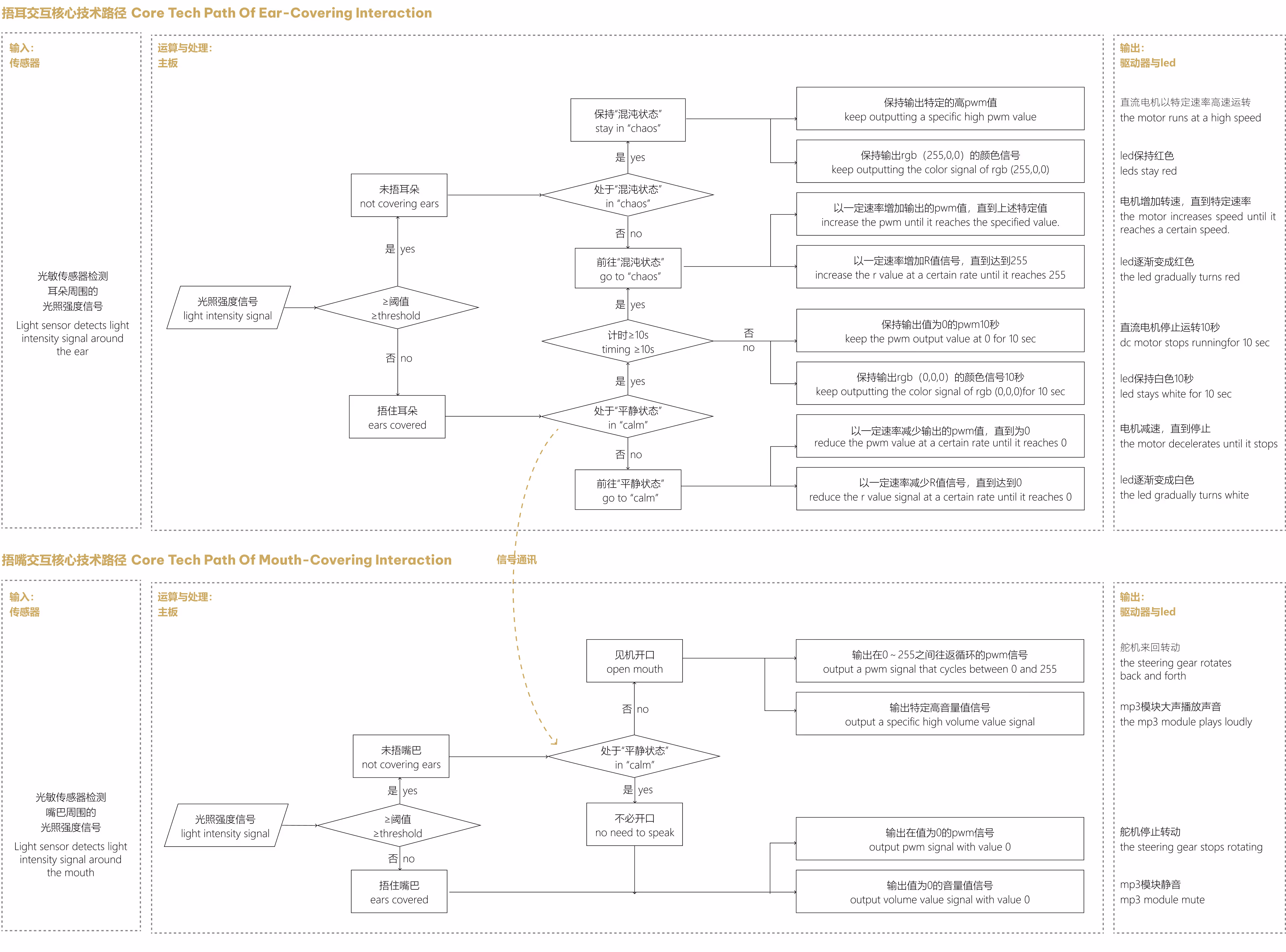
Behind the device, precise servomotors simulate a mouth that continuously opens and closes, delivering comments from bosses, parents, mentors, or even yourself. Meanwhile, pairs of eyes seem to pierce your soul, watching you intently, pulling you toward an abyss of darkness. This creates intense mental chaos, as if you're trapped in a swirling, blood-red fog of confusion.

When you cover one of the mouths with your hand, the endless evaluations immediately stop, but all the eyes turn toward you, silently scrutinizing your every move. Despite this, your thoughts remain chaotic, veiled in a scarlet haze.




However, when you cover your ears for thirty seconds, the inner turmoil and racing thoughts gradually subside, bringing clarity and focus. The red light in your mind fades to white, and the scattered magnetic fluid reassembles. The whispers dissipate as they realize their evaluations hold no power.

Magnetic fluid, a liquid responsive to magnetic fields, allows its form to be manipulated by electromagnets or magnets. This device harnesses the fluid’s dynamic shapes to simulate changes in brain activity, with various lighting effects enhancing the visual representation of mental states.

A motor rotates a small fan, spinning a magnet on its blade to disperse magnetic fluid within a container. A servo motor moves a mouth model up and down, simulating an endless flow of discussion. This precise control of motor and servo movements allows for dynamic changes in the magnetic fluid, creating a continuous and realistic portrayal of a discussion scene.




